Introduction

I had previously built a simple strobotron when I was given a NSP1 strobotron tube. Nick of Stock's Clocks suggested that a strobotron device in the style of our successful All-Toob-Dekatron spinner which is available as a kit or ready built. A small supply of strobotron tubes was found (they are also commonly available on Ebay) and so this project was born.
Warnings
Bright flashing objects, such as the All-Toob-Strobo, can trigger seizures in those susceptible to Photosensitive Epilepsy (PSE) or other light sensitivities. Please do not operate this piece of equipment around those you know that can be triggered by such visual stimuli.

From From Wikipedia … "People with PSE experience epileptiform seizures upon exposure to certain visual stimuli. The exact nature of the stimulus or stimuli that triggers the seizures varies from one patient to another, as does the nature and severity of the resulting seizures (ranging from brief absence seizures to full tonic-clonic seizures). Many PSE patients experience an "aura"or feel odd sensations before the seizure occurs, and this can serve as a warning to a patient to move away from the trigger stimulus. The visual trigger for a seizure is generally cyclic, forming a regular pattern in time or space. Flashing lights (such as strobe lights) or rapidly changing or alternating images (as in clubs, around emergency vehicles, near overhead fans, in action movies or television programs, etc.) are examples of patterns in time that can trigger seizures, and these are the most common triggers."

Caution! Like most equipment that uses vacuum valves/tubes, the All-Toob-Strobo uses high voltages in order to operate. You need to respect this and other hazards inherent in these circuits.
If these warnings discourage you from buying a Flasher, then we really don't mind. We would not want someone to be harmed by our product.
How it works

The schematic breaks down into 3 sections and each is discussed in the text that follows.
- Power Supply
- Multivibrator oscillator
- Strobotron tube
The design is almost entirely based on an article published in Practical Electronics in July 1957. The full article is here.
Power Supply
Safety First! The line/mains supply is rectified directly and therefore there is no isolation and the "0V" line cannot be connected to line/mains ground/earth!

The rectifier valve V1 is directly fed from the mains/line. It is arranged as a half-wave rectifier and produces about 300V DC nominally. C8 and C9 provide voltage smoothing. The transformer TR1 provides isolated 6.3V AC for the EZ90 rectifier and the 12AV7 double triode used as a multivibrator (see text below).
X2 allows the selection of operation with either 230V AC mains or 115V. It may not be immediately clear what is going on so here are the two modes of operation explained:
- With a 230V AC supply the two 115V primary windings are in series. Note that the winding phasing has to be correct. The 230V AC mains is passed to the rectifier.
- For 115V AC connected to the supply. The other winding is used as an autotransformer to produce 230V AC to pass forward to the rectifier.
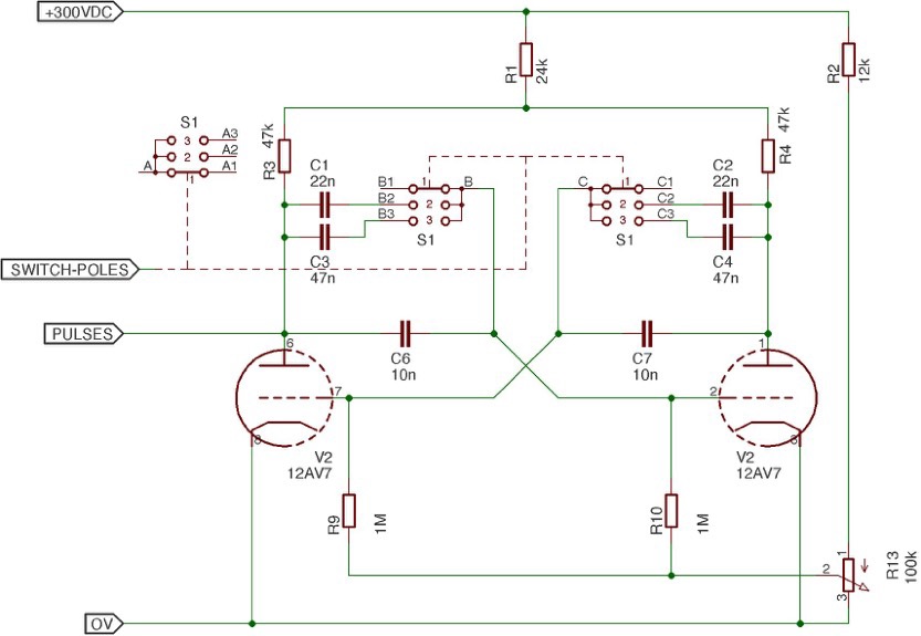
Multivibrator Oscillator

The double triode V2 is arranged as an astable multivibrator in which the circuit is not stable in either of its two states. It continually switches from one state to the other. It functions as a relaxation oscillator.
The frequency of oscillation can be changed using the potentiometer R13 or by switching in additional capacitors (C1, C2, C3, C4) across the timing capacitors C6 and C7. Pulses from the oscillator are fed to the Strobotron tube.
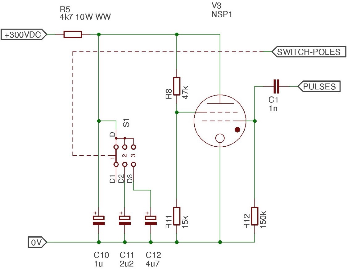
Strobotron Tube

The DC voltage applied to the anode, the shield grid (via resistor R8) and the cathode is such that the tube does not breakdown and fire by itself. The multivibrator sends pulses which are differentiated by C1 and R12 converting the multivibrator square wave into sharp voltage spikes. When a negative voltage spike is applied to the control grid the neon ionises and the main cathode-anode gap ignites. This discharges capacitor C10. This sudden discharge, which may be as high as 100A, causes the emission of the bright orange flash. Capacitors C11 and C12 can be switched to be in parallel with C10 to produce more light in lower frequency ranges.
Further Reading
Chapter 6 of Cold Cathode Tube Circuit Design by D.M. Neale (D.Van Nostrand Inc 1964).An influential design!
Practical Electronics July 1957 Article.
Case Design
The case was designed using Fusion 360. The case can be viewed here where it can be rotated expoloded and manipulated so you can see how it all goes together. The Fusion 360 design, the acrylic cutting files and the 3D printed parts are available from the project Drop Box … see the documentation section next.
Documentation

The design is open source hardware.
Note that this circuit connects directly to the mains and has potentially fatal voltages present. The capacitors will retain a charge after the circuit has been disconnected from the mains. Please take care.
You should look in the "/ Miscellaneous Projects / All Toob Strobotron Flasher" folder.
Kits
The complete electronics kit is available from Scotland.

It includes all the parts including the PCB to assemble for you to assemble in your own case. The bare PCB is available as well if you wish to source all the parts yourself or modify the design.
A small kit of the hardware needed to assemble the acrylic case shown above is also available. Each case kit contains all the 3D printed parts and all the hardware but it does not include the acrylic panels. Acrylic is quiet heavy and I want to avoid shipping it twice. On the dropbox are the acrylic cutting files for either 5mm or 6.35mm thick acrylic. You can then use an acrylic cutter nearer to you. If you are in Europe or the UK then I can recommend the company that I use.
Prices?
The price of All-Toob-Strobotron kits are here.
Shipping
Shipping details are here.
Built and Tested
If you don't want to assemble a kit then a completely assembled and tested Strobotron Flasher is available from Stock's Clocks.
Contact
Please contact me with any questions or enquires about ordering or postage.