
Introduction

I was looking for an alternative for the popular MAX98357A Class-D Amplifier. Specifically, I was looking for a chip that is cheap, stereo and has a much wider gain range. I came across this part and decided to make my own breakout board to use across future projects.
Analog Devices Blurb
The SSM2518 is a digital input, Class-D power amplifier that combines a digital-to-analog converter (DAC) and a sigma-delta (Σ-Δ) Class-D modulator. This unique architecture enables extremely low real-world power consumption from digital audio sources with excellent audio performance. The SSM2518 is ideal for power sensitive applications, such as mobile phones and portable media players, where system noise can corrupt small analog signals such as those sent to an analog input audio amplifier.
Using the SSM2518, audio data can be transmitted to the amplifier over a standard digital audio serial interface, thereby significantly reducing the effect of noise sources such as GSM interference or other digital signals on the transmitted audio. The closed-loop digital input design retains the benefits of an all digital amplifier, yet enables very good PSRR and audio performance. The three level, Σ-Δ Class-D modulator is designed to provide the least amount of EMI interference, the lowest quiescent power dissipation, and the highest audio efficiency without sacrificing audio quality.
Input is provided via a serial audio interface, programmable to accept all common audio formats including I2S and TDM. Control of the IC is provided via an I2C control interface. The SSM2518 can accept a variety of input MCLK frequencies and can use BCLK as the clock source in some configurations.
Additional features include a soft digital volume control, deemphasis, and a programmable digital dynamic range compressor.
The architecture of the SSM2518 provides a solution that offers lower power and higher performance than existing DAC plus Class-D solutions. Its digital interface also offers a better system solution for other products whose sole audio source is digital, such as wireless speakers, laptop PCs, portable digital televisions, and navigation systems.
Features:
- Filterless, digital input Class-D amplifier
- Serial digital audio interface supports common formats: I2S, left justified, right justified, TDM1-16, and PCM
- 2 channels x 2W into 4Ω and 2 channels x 1.4W into 8Ω with 1% THD+N, when using a 5 V supply
- I2C control interface or standalone operation
- 91% efficiency at full scale into an 8Ω load
- 97 dB signal-to-noise ratio (SNR), A-weighted
- 80 dB power supply rejection ratio (PSRR) at 217 Hz
- Digital volume control: -71.25 dB to +24 dB in 0.375 dB steps
- Supports a wide range of sample rates from 8 kHz to 96 kHz
- Automatic sample rate detection
- Can operate using 64 x fs BCLK as the MCLK source
- 2.5 V to 5.5 V speaker supply voltage (PVDD)
- 1.62 V to 3.6 V digital supply voltage (DVDD)
- Pop-and-click suppression
- Short-circuit and thermal protection with programmable autorecovery
- Smart power-down when no input signal is detected
- Power-on reset
- Low power modes for performance/power trade-offs
- User selectable ultralow EMI emission mode
- Programmable dynamic range compression (DRC) with noise gate, expander, compressor, and limiter
- Available in two packages
- 16-bump, 2.2 mm x 2.2 mm, 0.5 mm pitch WLCSP
- 20-lead, 4.0 mm x 4.0 mm LFCSP
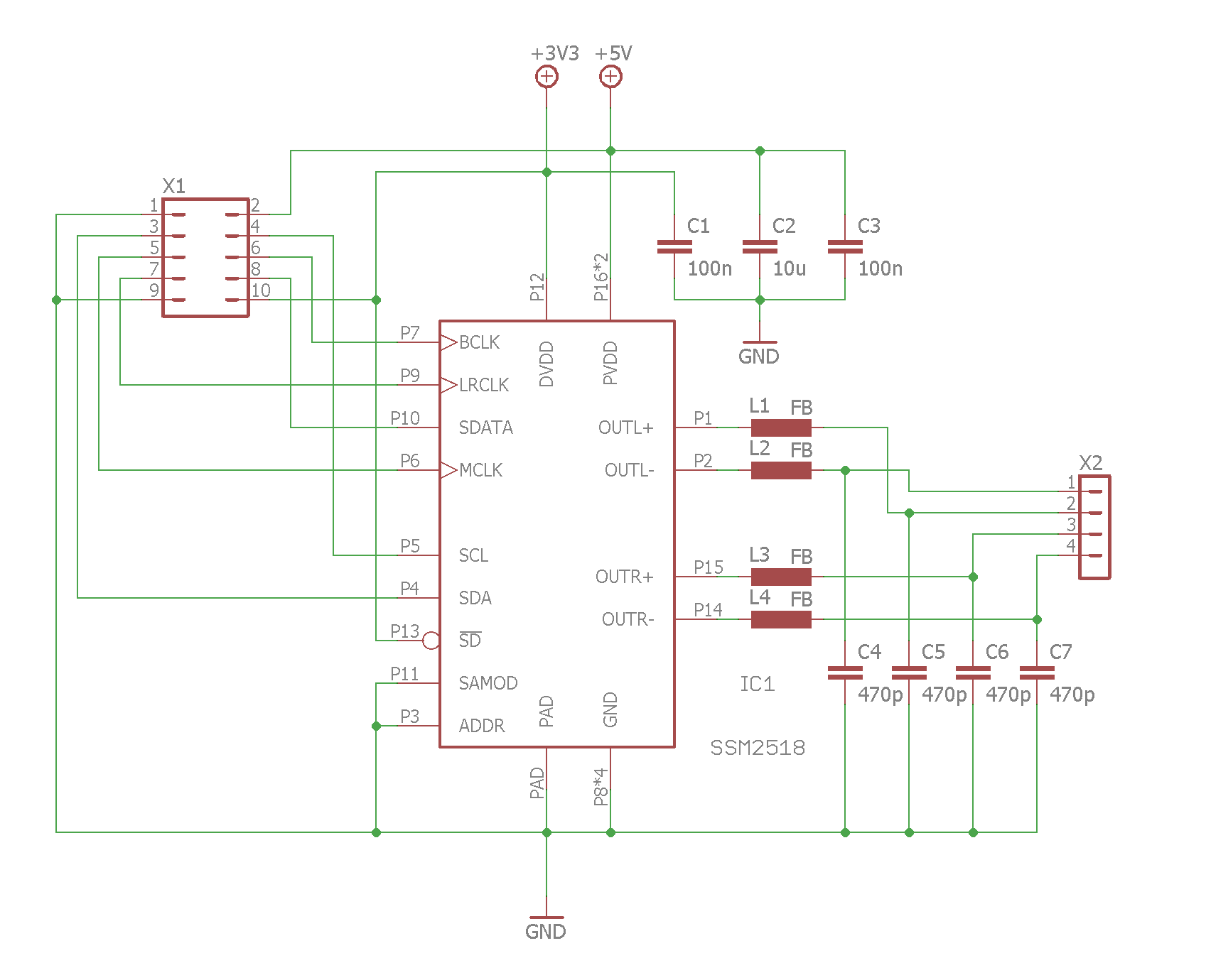
Schematic and Board
Digital and power connections are made through a 2 x 10 header and the speaker connections through a 1 x 4 header.
Note that the ADDR and SAMOD pins are both tied low and the SD pin is tied high as I have no use for them.

The board measures 20mm x 30mm and has one M3 fixing hole.

Documentation
You should look in the ""Common Stuff" folder. In the Sgitheach Commoner's PDF file you will find a chapter dedicated to the SSM2518 Breakout Board. The chapter gives a full description, parts list and schematics. In the Eagle and Gerbers folder you will find the PCB design files.
For Sale
The SSM2518 Breakout Board can only be bought with all SMD parts fitted.
The price the board is here.