
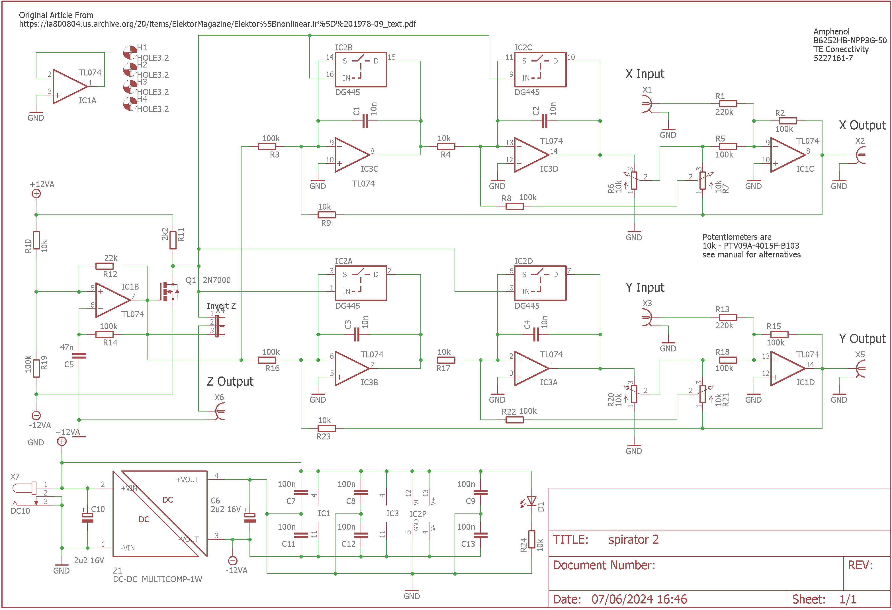
This is my version of the Oscilloscope Sprirator originally published in Elektor September 1978. There is a lot of information on how it works in the article which you will find on my public drop box - see below.
Photo Gallery
Documentation
You should look in the "/ CRT Projects / Oscilloscope Spirator" folder.


I have tweaked the design slightly:
- MOSFET Z switch
- Double sided PCB
- SMD parts
- Single 12V DC supply required

On the drop box you will find the simple 3D printed box and the laser cut and engraved acrylic lid. You can, of course, start with my design and modify it as you like!
For Sale
The Spirator PCB can be purchased as a bare board (you will need to able to solder the 0805 SMD parts and SO14 IC packages). No kit is available but all the parts are easily available from Farnell, Mouser, DigiKey etc.

The price of the PCB is here.
Contact
Please contact me with any questions or enquires about ordering or postage.